第二期征稿
随着社会的发展和人民生活水平的提高,内分泌和代谢性疾病的发病率明显升高。面对疾病及其并发症的发生,需要医药专业人员根据每位患者的病情合理用药,以达到治疗目的。目前,医药科学的进步与发展使得大量新药、特药相继问世,加之过去原有的众多药物仍在使用,且联合用药非常普遍,如何针对疾病,根据每个患者的具体病情选择合理、有效而安全的药物治疗,是摆在我们医师、药师面前的重要问题。
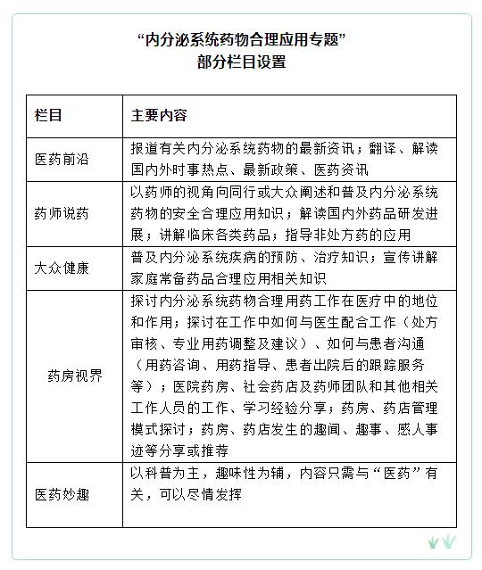
为此,《中国药房》网络版2020年第二期将主题定位为"内分泌系统药物合理应用专题",期盼大家踊跃投稿,共同探讨内分泌系统药物,在影响血糖类药、甲状腺与甲状旁腺用药、生长抑素、肾上腺皮质激素类药等激素及内分泌药物的合理应用方面,广泛开展学术交流。

稿件要求
1.稿件符合中国药房网相关专栏定位和内容要求,立场端正、三观正确,与国家现行法律和社会道德不相违背。对所有稿件将按审稿程序进行审核筛选后确定是否录用。
2.稿件题材、形式不限,可为图片、文字、音频、视频、漫画等。
3.内容均需要取得相关授权,作者亲笔填写《中国药房编辑出版中心著作使用授权书》,如造成版权纠纷或其他不良影响,由作者自行承担后果。
4.投稿作者需随文附个人简介、照片、联系方式(微信、手机)等,此信息将在刊用文章的末尾处列示。
5.如因时效性等原因,不能刊发在《中国药房》(网络版)的稿件,编辑有权发布至中国药房官方微信平台。
稿酬支付
对录用稿件发放稿酬,基本稿酬为100元/篇,同时根据文章阅读量递增,刊录后按月统计发放。因此,作者需将真实姓名、手机号、身份证号、微信号、开户银行及银行卡号(银行需精确到支行)通过电子邮件发送给编辑。
投稿方式
联系人:中国药房编辑出版中心新媒体部刘编辑、李编辑
邮箱:newmedia@china-pharmacy.com
电话:023-68586827
